China 2026 Traffic Rules : Rear Seatbelt Fines (Apr 1) & Fatigue Driving (Jun 1)

China 2026 traffic rules: rear seatbelt fines up to RMB 50 start April 1; fatigue driving limits (4h continuous) start June 1. AI cameras enforce. Children under 4 need safety seats. No rear passenger exceptions.

Tags:

图片
图片
图片

Source: OT-Team(G), 法治进行时, 苏州发布

China is rolling out two major road safety measures in 2026, targeting passenger seatbelt compliance and fatigue driving, as part of a broader push to reduce traffic accidents and standardize enforcement nationwide.

  • Stricter Rear Seatbelt Enforcement Starts April 1

Beginning April 1, 2026, authorities across China have launched a nationwide campaign to strictly enforce seatbelt use for all vehicle occupants, with particular focus on rear-seat passengers.

1. Under the updated rules:

(1) All passengers must wear seatbelts at all times—including those in the rear middle seat. This applies universally, with no exceptions for elderly passengers, pregnant women, or adults. 

(2) Seatbelts must be worn properly. Improper practices—such as fake buckling, using clips or limiters, routing the belt under the arm or behind the back—are treated as violations. 

(3) The rule applies whenever the vehicle is in motion, whether on highways, urban roads, rural routes, or even during short-distance maneuvers in residential areas. 

2. Who Will Be Penalized

Three groups may face penalties:

(1) Rear-seat passengers who fail to wear seatbelts 

(2) Drivers who fail to remind passengers to buckle up 

(3) Guardians who fail to provide appropriate child safety seats 

Importantly, liability is not shared:

(1) Passengers are fined individually for non-compliance 

(2) Drivers are penalized separately if they neglect their duty to remind passengers 

Child Safety Requirements

(1) Children under 4 years old must use certified child safety seats 

(2) Children under 12 years old are prohibited from sitting in the front passenger seat 

Penalties

(1) On highways and urban expressways: RMB 50 fine for rear-seat violations (no demerit points) 

(2) On regular city roads: first offense may result in a warning; repeated refusal to comply can lead to fines of RMB 20–50 

(3) Drivers who fail to remind passengers on highways may face 1 demerit point plus a fine 

3.Enhanced Enforcement

Authorities are deploying AI-powered high-definition cameras with a reported recognition accuracy exceeding 98%, combined with on-the-ground inspections. Violations can be automatically recorded without direct police interaction, ensuring comprehensive, around-the-clock coverage.

  • New Fatigue Driving Standards Take Effect June 1

A second major regulation, the Rules for the Determination of Fatigue Driving by Motor Vehicle Drivers (GA/T 2372-2026), issued by China's Ministry of Public Security, will come into force nationwide on June 1, 2026.

This new framework replaces the previous single-factor approach—based primarily on driving duration—with a multi-dimensional assessment system, incorporating:

1. Driving behavior 

2. Physiological condition 

3. Lifestyle and activity patterns 

A driver may be deemed fatigued if any one of the defined conditions is met.

Defined Fatigue Driving Scenarios

Fatigue driving is identified in the following cases:

1. General drivers: 

(1) Driving continuously for more than 4 hours without a break, or resting for less than 20 minutes 

图片

2. Commercial passenger vehicle drivers (e.g., buses, coaches): 

(1) Driving more than 2 consecutive hours between 10:00 PM and 6:00 AM without sufficient rest 

图片

(2) Accumulating more than 8 hours of driving within a 24-hour period 

Accident-Based Determination

In the context of traffic accidents, fatigue may also be determined if:

1.Monitoring systems (such as video or EEG-based devices) detect prolonged eye closure (≥2 seconds) or physiological fatigue indicators within 10 minutes before the incident 

图片

2. The driver admits to being drowsy, distracted, or mentally unfocused while continuing to drive 

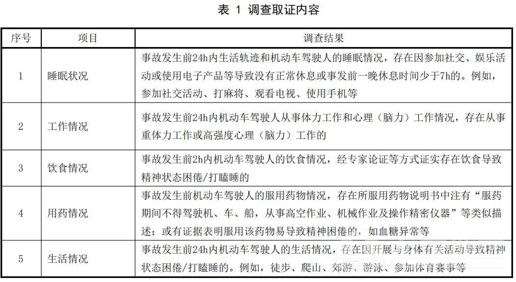
3. Investigations into the driver's sleep, work, diet, medication, or lifestyle confirm contributing fatigue factors 

图片

Implications for Drivers

With these measures, China is moving toward a more data-driven and behavior-based traffic safety regime, increasing both the precision and scope of enforcement.

Authorities emphasize that all drivers and passengers must fully comply once the rules take effect. The combination of stricter seatbelt enforcement and expanded fatigue detection standards reflects a clear policy direction: zero tolerance for preventable road safety risks.

For expatriates and international residents in China, understanding and adhering to these updated requirements will be essential to avoid penalties and ensure compliance with local traffic laws.

图片
图片
图片
图片
图片




















No comments:

Post a Comment