New Rental Rules in China from Sept 15 : Renters Gain Protection

图片
图片
图片

Source: OT-Team(G), 光明网

图片

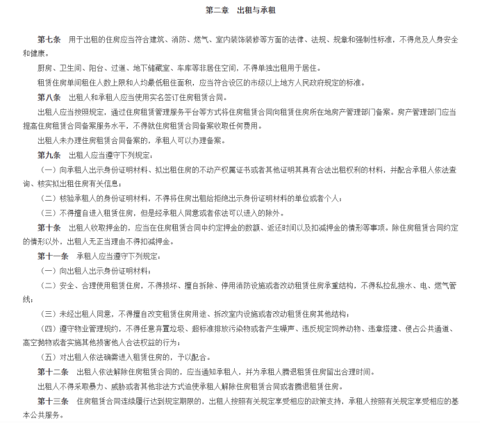
The "Regulation on Housing Leasing" (hereinafter referred to as "the Regulation") has been officially released and will come into effect on September 15, 2025. 

Comprising seven chapters and 50 articles, the Regulation aims to standardize housing rental activities, safeguard the legal rights of both landlords and tenants, stabilize rental relationships, promote the high-quality development of the rental market, and accelerate the establishment of a housing system that equally supports renting and homeownership.

Officials from the Ministry of Justice and the Ministry of Housing and Urban-Rural Development recently answered questions from the press regarding key aspects of the Regulation.

Protecting the Legal Rights of Landlords and Tenants

Clear Requirements for Rental Properties

The Regulation sets out specific standards for rental housing to ensure safety and habitability:

1.Rental housing must comply with relevant building codes, fire safety regulations, and mandatory standards, and must not endanger personal safety or health.

2.Non-residential spaces such as kitchens, bathrooms, balconies, hallways, underground storage rooms, and garages may not be rented out separately for living purposes.

3.Local governments at the prefectural level or above are required to set standards for maximum occupancy per room and minimum living space per person.

Strengthened Contract Management

Landlords and tenants must sign rental agreements using their real identities, and all contracts must be registered with the local housing authority.

图片

Enhanced Tenant Protections

To address issues of inadequate protection of tenant rights, the Regulation mandates that:

1.Rental agreements must clearly state the amount of security deposit, conditions for its return, and circumstances under which deductions may be made.

2.Landlords may not withhold deposits without valid reasons.

3.When terminating a lease, landlords must provide reasonable notice and time for tenants to vacate, and may not use violence, threats, or other illegal means to force tenants out.

Regulating the Development of Housing Leasing Enterprises

Definition and Operational Standards

Housing leasing enterprises—companies that operate rental businesses using their own properties or those legally entrusted to them—must:

1.Possess adequate capital, personnel, and management capacity appropriate to their business scale, and report operational details to the local housing authority.

2.Publish rental listings that are truthful, accurate, and complete, and may not issue false or misleading information, nor conceal key details about the property.

3.Establish internal archives and management systems, and are prohibited from illegally collecting, using, processing, transmitting, or trading individuals' personal information.

4.Submit information on all leased properties under their management to the housing authority.

5.Set up regulated accounts for rental funds if engaged in subleasing, and conduct all financial transactions related to rentals through these accounts.

Inclusion of Large-Scale Individual Operators

Recognizing the presence of large-scale subletting activities by individuals, the Regulation stipulates that individuals who engage in rental operations at a scale that meets standards set by the Ministry of Housing and Urban-Rural Development and other relevant agencies will be subject to the same requirements as housing leasing enterprises.

Strengthening Supervision and Market Oversight

To ensure effective regulation and transparency, the Regulation includes provisions to:

1.Mandate that the Ministry of Housing and Urban-Rural Development, in collaboration with the market supervision authorities, publish standardized templates for housing lease contracts and brokerage service agreements.

2.Require local governments at the prefectural level or above to establish rent monitoring mechanisms and regularly release rental price data.

3.Task housing authorities with managing leasing activities through digital platforms, and to coordinate information-sharing systems with other government departments.

4.Encourage industry associations to strengthen self-regulation and promote orderly development within the sector.

To view the full policy document in Chinese, please visit the following link:

https://www.gov.cn/zhengce/zhengceku/202507/content_7032956.htm.

图片
图片
图片
图片




















No comments:

Post a Comment